2020年11月,苏州大学附属第一医院呼吸与危重症医学科、苏州大学呼吸疾病研究所在 Cell Death &Differentiation (2019年影响因子:10.7)杂志以研究论文的形式发表了关于PD-L1分子入核通过激活Gas6/MerTK信号通路促进非小细胞肺癌细胞增殖的最新研究成果:“KPNB1-mediated nuclear translocation of PD-L1 promotes non-small cell lung cancer cell proliferation via the Gas6/MerTK signaling pathway”。 课题组博士研究生杜雯雯、朱健洁和曾园园博士为共同第一作者,刘泽毅副研究员和黄建安教授为共同通讯作者。

肺癌是发病率和死亡率较高的恶性肿瘤之一,严重威胁着人类的健康。传统手术、放化疗等治疗手段起效的同时,复发、转移以及副作用接踵而来,人们期待更具优势的治疗手段出现。近年来,以程序性死亡受体1(programmed cell death 1 receptor,PD-1)/程序性死亡配体1(programmed cell death ligand 1,PD-L1)为靶点的免疫治疗发展迅速,已成为肿瘤治疗领域的研究热点。
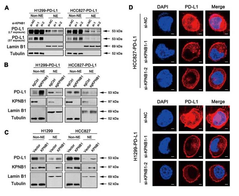
PD-L1 分子是 B7 协同刺激分子超家族的重要成员,其经典作用是可以通过受体 PD-1 传递抑制性信号使肿瘤局部微环境 T 细胞免疫效应降低,介导肿瘤免疫逃逸,促进肿瘤生长。虽然 PD-L1 分子可作为肿瘤免疫治疗的有效靶点,但有一部分病人并不能从该分子的免疫治疗中获益,5年生存率没有显著改善。后续研究揭示了该分子可以不依赖机体免疫系统,单独作为膜蛋白通过激活一系列肿瘤内源信号通路在多种肿瘤的增殖、转移、耐药、糖酵解等生物学过程中发挥着重要调控作用。PD-L1主要表达在细胞膜和细胞浆中,但在某些特殊情况下也可以进入细胞核。研究证实核PD-L1表达与肿瘤细胞耐药及病人不良预后密切相关。而最新Cell Research、Nature cell biology研究也报道核PD-L1可以转录调控下游靶基因表达并与肿瘤细胞焦亡、免疫疗效密切相关。因此研究核PD-L1分子在肿瘤发生发展中的功能及潜在机制已成为了热点和难点,但在肺癌中目前尚无任何研究报道。

本项研究发现,在肺癌中 PD-L1 高表达,高表达的PD-L1通过与入核蛋白KPNB1相结合进入细胞核,并与转录因子Sp1协同作用促进Gas6转录。高表达的Gas6通过粘附在外泌体表面释放至细胞外,通过与细胞膜上的MerTK受体结合,活化 MerTK及其下游AKT、Erk信号通路,促进肿瘤细胞的增殖能力。本研究不但有助于阐明 PD-L1 分子的新功能,更有可能为克服部分PD-L1高表达的肺癌患者不能从PD-1/PD-L1免疫治疗中获益提供新的治疗思路。
12月课题组再添新作,在Journal of Hematology & Oncology(2019年影响因子:11.06)期刊上发表题为“Abnormally activated OPN/integrin αVβ3/FAK signalling is responsible for EGFR-TKI resistance in EGFR-mutant non-small-cell lung cancer”的研究论文。发现骨桥蛋白(Osteopontin, OPN)在EGFR-TKI获得性耐药非小细胞肺癌中分泌增多,且OPN通过上调整合素αVβ3的表达,激活下游FAK/AKT和ERK信号通路,促进非小细胞肺癌细胞增殖,从而促进获得性EGFR-TKI耐药。课题组硕士研究生符宇龙,博士研究生张杨为本文并列第一作者,刘泽毅副研究员和黄建安教授为该文共同通讯作者。

表皮生长因子受体(epidermal growth factor receptor,EGFR)是肺癌重要的驱动基因,EGFR信号通路已被证实为靶向治疗NSCLC的主要靶点。在EGFR突变NSCLC的患者中,约60%患者经一代EGFR-TKIs治疗后病情得到控制,但其中大多会在病情缓解后一年左右出现耐药。约45%耐药患者通过基因检测可发现T790M突变。携T790M突变耐药患者继续使用三代EGFR-TKIs治疗可以重新获得缓解,但此类病人约10个月后会再次出现耐药。目前虽然大部分EGFR-TKI获得性耐药机制已被阐明,但仍有约15%的耐药机制尚未明确。因此,需要进一步的研究以阐明EGFR-TKI获得性耐药机制。
本研究利用蛋白芯片筛选出可能导致获得性耐药的蛋白,并在体外证实OPN在获得性耐药非小细胞肺癌中分泌增多。而OPN分泌增多可上调整合素αVβ3的表达,并激活下游FAK/AKT和ERK信号通路。沉默OPN和FAK后耐药非小细胞肺癌对吉非替尼的敏感性增高。在体内实验中也证实了吉非替尼联合FAK抑制剂VS-6063可提高吉非替尼对获得性耐药非小细胞肺癌细胞的抗瘤作用。因此,OPN可能成为EGFR-TKIs获得性耐药的诊断标志物和潜在的作用靶点,这将为EGFR-TKIs在肺癌中的治疗提供新思路。

苏州大学呼吸疾病研究所(主体是苏大附一院呼吸系统疾病研究室)成立于2013年,目前拥有全职科研人员3人。研究所以慢性肺疾病(哮喘、COPD、肺动脉高压等)、肺癌为研究方向,近年来承担国家自然科学基金面上及青年项目4项,在Molecular Cancer、Journal of Hematology & Oncology、Cell Death &Differentiation等杂志上发表多篇有影响力的论文。今后研究所将继续围绕呼吸系统疾病的基础与临床这一主题,严谨求实、协作创新,力争创出更优秀的成果。

