
3月20日,本团队研究成果“Chenodeoxycholic acid inhibits lung adenocarcinoma progression via theintegrin α5β1/FAK/p53 signaling pathway”发表在European Journal of Pharmacology杂志(2020IF:4.432)。课题组博士研究生沈旦、曾园园、张伟杰为本文共同第一作者,刘泽毅研究员、闫兆威副主任药师和黄建安教授为共同通讯作者。
肺癌是世界发病率、死亡率第一的癌症类型,寻找新的肺癌治疗策略迫在眉睫。致力于从小分子化合物中发现新的肺癌治疗性药物,本团队发现鹅去氧胆酸(Chenodeoxycholic acid,CDCA)在消化脂质并维持胆汁流动和肠道稳态中发挥主要作用,其抗肝细胞癌、乳腺癌作用先前已有研究报道,但其是否具有抗肺癌增殖功能尚未有研究阐明。
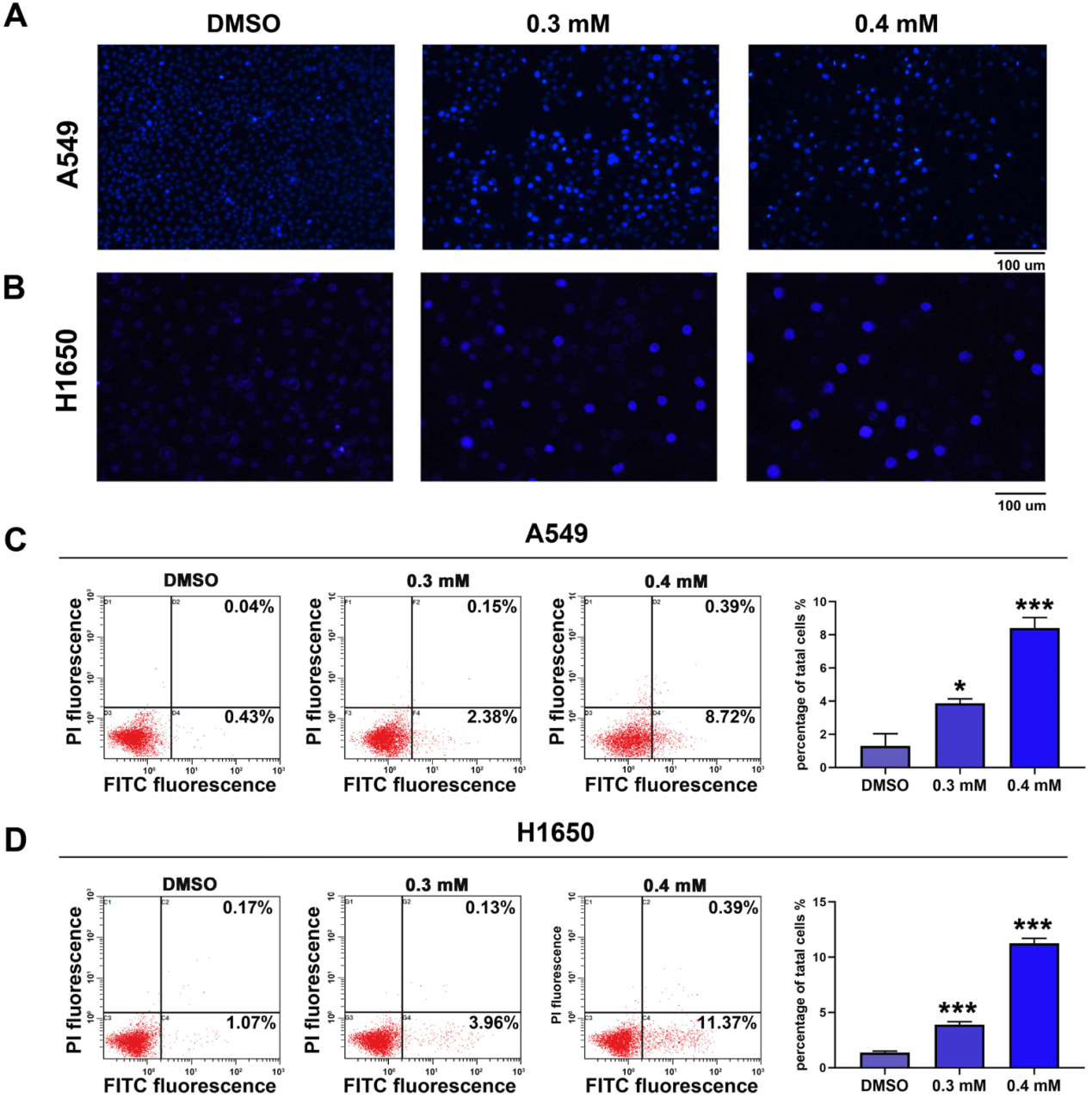
针对以上问题,我们通过实验发现CDCA可以抑制肺腺癌细胞A549和H1650细胞的增殖能力(图1),并且随CDCA浓度的增高提升凋亡细胞的比例(图2)。

图1

图2
为了进一步寻找CDCA抑制肺腺癌细胞增殖能力的机制,本研究通过全基因空间转录组测序检测加入CDCA后A549细胞中的基因转录谱变化,并通过生物信息学分析发现CDCA主要通过FAK信号通路发挥作用。FAK在多种癌症中均能观察到异常激活,其抑制剂Defactinib目前已进入二期临床研究,并且FAK作为多条信号通路的枢纽,在介导肿瘤细胞的黏附、增殖、侵袭和转移发挥重要作用,我们通过分子动力对接发现CDCA可以与FAK上游的整合素α5β1有较好的结合能力(图3)。

图3
实验发现CDCA可以呈浓度依赖性的抑制整合素α5β1、FAK以及p-FAK(Tyr397)的蛋白表达水平(图4),并且作为FAK信号通路下游的p53信号通路相关基因也发生了相应的变化(图5)。

图4
最后,我们通过裸鼠移植瘤实验在体内证实CDCA可以抑制移植瘤在小鼠体内的生长(图5)。

图5
综上,本研究首次发现了CDCA抑制肺腺癌增殖的新机制,为肺腺癌的治疗提供了新的策略。