近日,苏州大学呼吸疾病研究所研究生张伟杰的论文《ALCAP2 inhibits lung adenocarcinoma cell proliferation, migration and invasion via the ubiquitination of β-catenin by upregulating the E3 ligase NEDD4L》荣获苏州大学附属第一医院首届研究生“博习活动月”优秀学术论文一等奖以及苏州大学附属医院2021年度研究生优秀学术论文。目前该研究成果已发表在《Cell Death & Disease》(生物学1区,2020 IF: 8.469)


研究内容
致力于寻找肺腺癌新的治疗性药物,本课题组前期筛选了20多种天然小分子化合物,检测其对肺腺癌细胞增殖能力的影响,发现从紫草根部提取的ALCAP2可以在一个低剂量且安全的作用浓度下抑制肺腺癌细胞的增殖能力(图1)。

图1 ALCAP2呈剂量依赖性抑制肺腺癌细胞的增殖能力
运用流式细胞术检测加入ALCAP2 24小时后肺腺癌细胞周期以及凋亡的影响。结果显示ALCAP2可以使细胞阻滞于G0/G1期,并增加凋亡细胞的比例, ALCAP2对细胞周期以及凋亡的影响均呈浓度依赖性(图2).以上的结果表明,ALCAP2可通过将细胞阻滞于G0/G1期和促进细胞凋亡抑制肺腺癌细胞的增殖能力。

图2 ALCAP2可以诱导肺腺癌细胞阻滞于G0/G1期并促进细胞凋亡
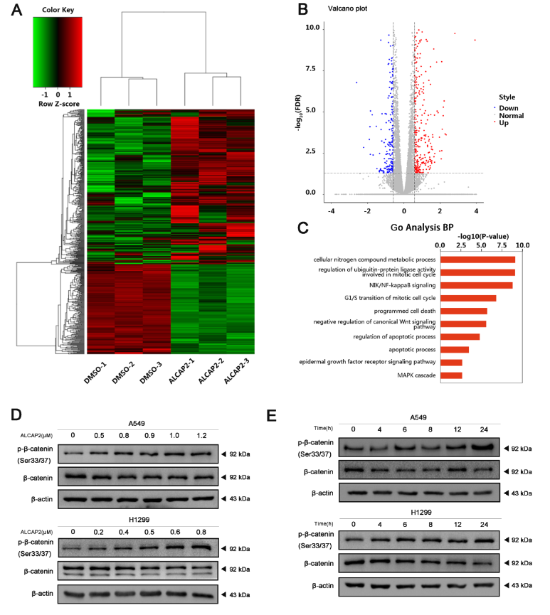
为了进一步探索ALCAP2影响肺腺癌细胞的具体分子机制,运用RNA-Seq检测了在加入ALCAP2后的H1299细胞中的基因转录谱并绘制成热图。以FDR < 0.05,|log2FC|>0.585为标准筛选出592个差异表达基因,其中373个基因表达升高, 219个基因表达下降,将结果绘制成火山图。对592个差异基因进行GO功能富集分析结果发现ALCAP2对经典的Wnt信号通路具有负性调控作用,Western blot法检测提示经典Wnt信号通路中的关键蛋白β-catenin的蛋白变化,发现ALCAP2可以抑制β-catenin,促进p-β-catenin表达,且这种抑制作用呈浓度依赖性(图3)。

图3 ALCAP2可以抑制经典Wnt信号通路中关键蛋白β-catenin的蛋白表达
β-catenin作为一种转录协同调节分子,需进入细胞核,对Wnt的靶标基因例如Cyclin D1、Survivin、MMP9等基因招募额外的辅助激活因子,促进基因的转录,从而发挥作用。运用核质分离实验发现加入ALCAP2后胞质以及胞核内的β-catenin均明显减少,免疫荧光实验结果也可观察到同样的结果(图4)。

图4 ALCAP2减少了β-catenin的核易位
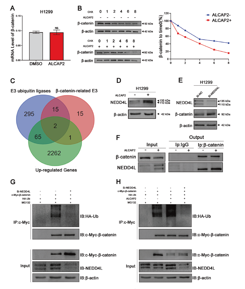
RNA-Seq的结果中,β-catenin的mRNA水平在加入ALCAP2后并没有变化,通过qRT-PCR在H1299细胞株中可得到同样的结果。已有研究表明β-catenin可以作为泛素化底物,测定加入ALCAP2前后β-catenin的半衰期变化,可以发现在加入ALCAP2后,β-catenin的半衰期明显缩短,这表明ALCAP2通过影响蛋白酶体降解途径影响了β-catenin的降解。我们通过目前公认的377个E3泛素连接酶,RNA-Seq中上调的2326基因(log2FC>0.1 and P <0.05)以及通过UbiBrowser预测的β-catenin的33个E3泛素连接酶三个数据集取交集,选择NEDD4L作为本实验中介导β-catenin泛素化的E3连接酶。在H1299细胞中加入ALCAP2后,NEDD4L的mRNA水平和蛋白水平明显增高。在H1299细胞中干扰NEDD4L后β-catenin的蛋白水平升高,同时免疫共沉淀实验结果提示在加入ALCAP2后,NEDD4L和β-catenin的相互作用增强。通过构建c-Myc-β-catenin和HA-Ub标签质粒,并将这两种质粒转染至HEK 293T细胞中,免疫共沉淀实验结果提示β-catenin可以和Ub结合,并且这种结合作用在干扰NEDD4L后被削弱(图5)。

图5 ALCAP2通过上调E3连接酶NEDD4L促进了β-catenin的泛素化
随后分别在干扰NEDD4L的H1299细胞株和亲本H1299细胞中加入ALCAP2,检测其对细胞增殖、细胞周期和凋亡的影响。相比于对照组,干扰了NEDD4L后,ALCAP2对H1299细胞增殖、细胞周期和凋亡的抑制作用均有一定程度的削弱(图6)。

图6 干扰NEDD4L后,ALCAP2对H1299细胞的增殖、周期和凋亡的影响被削弱
最后通过构建裸鼠移植瘤模型来验证ALCAP2在体内的作用。在瘤体长至约100 mm3后,分别对随机分为两组的小鼠腹腔注射ALCAP2和溶剂。结果发现ALCAP2组的瘤体大小和重量明显小于溶剂组,并且与对照组相比,β-catenin、Cyclin D1和Survivin的蛋白表达水平降低,而NEDD4L的蛋白表达水平升高(图7)。

文章总结
该研究发现天然小分子化合物ALCAP2可以通过上调β-catenin特异性的E3泛素连接酶NEDD4L的表达促进β-catenin的泛素化,加速β-catenin的降解,减少了其核易位,抑制Wnt靶标基因的转录,从而诱导肺腺癌细胞阻滞于G0/G1期并促进细胞凋亡,在体内和体外削弱肺腺癌细胞的增殖、迁移和侵袭能力,为肺腺癌病人的治疗提供了新的思路(图8)。

图8 ALCAP2发挥作用的模式图